疫情防控期间,学院运用“双闭环控制”教育教学质量保障体系,迅速建立线上教学质量监控运行机制、线上教学激励机制,引导教师充分利用各类教学资源,以学生为中心合理、有效地开展线上教学,实时处理问题,动态改进线上教学质量,提升学生线上学习效果。
2020年3月9日至15日为学院线上教学第二周。应开课程96门,任课教师146人。26个专业77个班级2881名学生参加了线上教学。
线上教学第二周,活跃班课650个,教师开课率100%,教师新发布资源3948个,新开展教学活动3019个,教师对学生线上学习效果满意度为95.98%。学生出勤率96.2%,对线上教学总体满意度98.2%,对自己学习效果满意度98.31%。
1.线上教学总体情况
1.1班课数量
本周每天活跃班课数量在695~697、已关闭班课数量在11~12个间浮动。除了有线上教学班课外,我院还有线上学生管理、学情讨论、部门工作、师资培训等其他类型班课。
1.2教学资源
本周教师发布资源新增3948个。发布的资源类型排在前两位的是文档类和视频类,资源占比分别为48.69%和39.77%。
1.3教学活动
本周教师新开展教学活动共3019个。教师开展活动形式排在前两位的是轻直播/讨论和测试,活动占比分别为33.44%和20.65%。
1.4出勤率
本周学院平均出勤率96.2%。从日出勤率统计表可以看出,本周3月9日出勤率最高,为97.15%,3月15日出勤率最低,为94.34%。
2.质量保障运行情况
2.1线上教育教学质量监控
院领导、教育教学质量监控处、教务处、学生处、职教所等院级兼职督导员在线巡课,院级专职督导员和教学系部二级督导员,或运用云教学管理平台,或加入线上班课,进行在线督导检查。本周各级督导员线上教学检查覆盖率100%。
教育教学质量监控处专职督导员随机抽查了97个班课的线上教学,抽检覆盖率18.9%,随机对34个班课进行了线上听课和评课,评课覆盖率6.6%,对36名教师进行了导课,导课覆盖率24.7%。对在不同质量监控点上特色凸显的教师提出表扬。
2.1.1质量监控点2:学习任务布置明确
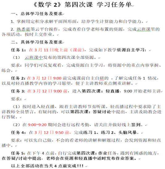
案例1:倪雪,《数学2》,机车191、机车192合,班课号:2836515。任务布置清晰,严格执行教学计划。

2.1.2质量监控点3:教学资源与教学目标相对应
案例2:韩涛,《焊接结构制造工艺及实施》,焊接18-2(学生18人),班课号2612806。资源选取注重内容的实用性,上传的抖音视频--超声波焊接口罩耳带,符合当前的疫情防护。
案例3:梅雪峰,《数控编程与操作》,机械18-1(学生34人),班课号1170542。微课视频自己录制,并配音讲解,视频命名清晰、有序化,对学生自学本门课程有较大帮助。学生实际资源阅读率均已达到100%。
2.1.3质量监控点4:对自主学习结果有验收
案例4:谢婉泽,《铁路客运工作实务1》,铁道运营18-1/18-2(学生33人),班课号5898735。每次课前都对学生自主学习情况进行测试验收,题量丰富,测试内容符合课程标准和教学内容。学生参与率100%,平均成绩在90分以上。
2.1.4质量监控点7:教学活动形式新颖,激发学习积极性
案例5:郭少华,《英语2》,机电19-1,班课号:7949004。充分运用云班课的“通知”功能,发布签到,资源查看及各项任务等线上教学活动信息。针对个别不及时参与的学生,利用 “私聊”功能实时督促和监督。在“答疑/讨论”活动中,教师对能够提出有价值问题的学生,及时给予经验值奖励,对有效解答他人问题的学生,教师也给予点赞,并对其解答做出详细的补充。这种实时的评价和引导,充分调动学生参与讨论的积极性。
2.1.5质量监控点8:教学活动循序渐进,引导学生积极思考
案例6:倪雪,《数学2》,机车191、机车192合(学生113人),班课号:2836515。教学资源上传有序,内容充实丰富,便于查阅,活动紧密配合教学内容,及时总结,加深学生对知识的理解与记忆。
2.1.6质量监控点10:评测内容与课标要求相符、紧贴行业标准和考证
案例7:谢婉泽,《铁路客运工作实务1》,铁道运营18-1/18-2(学生33人),班课号5898735。测试内容符合课程标准要求,紧贴站务员、售票员等行业岗位标准,课证融通,与现场所用保持一致。
案例8:韦晓鹏,《GSM-R与列车调度通信》,通信18-1(学生35人),班课号5754531。测试知识覆盖面广,贴近行业,能覆盖本次课的重点。
2.1.7质量监控点11:测评题量合理,难易适中
案例9:韦晓鹏,《GSM-R与列车调度通信》,通信18-1(学生35人),班课号5754531。测试题量合理,难易适度,多次测试,学生掌握程度逐渐提高。学生最低参与率97%。
2.1.8质量监控点12:测评及格率合理,体现运用知识解决问题的能力
案例10:谢婉泽,《铁路客运工作实务1》,铁道运营18-1/18-2(学生33人),班课号5898735。每次课都有课前和课后测试,提升学生客运应知应会的技能,学生参与率均为100%,测试平均成绩在80分以上32人,60~80分1人。
2.1.9质量监控点14、15:作业内容围绕教学目标设置,难易适中
案例11:杨春燕,《行车安全设备使用与维护》,机车18-1,班课号2798257。作业用视频或音频形式提交,在答疑讨论时基于问题对学生进行针对性指导。
2.1.10质量监控点17:作业批改率合理,有针对性指导
案例12:李航,《数学2》,电气19-2班,班课号3979060(学生39人)。作业批改率99.79%,教师对学生作业指导49次,学生间互相评论26次。
案例13:李敬新,《运动控制技术1》,机电18-2(学生41人),班课号4133951。学生作业提交率93.18%(实际100%),教师作业批改率100%,对学生指导7次。
2.1.11质量监控点18:课程思政教育与教学目标设定一致
案例14:张艳华,《语文》,机电M18-1,班课号7850684。在讲授《善良》一文时,上传了自己收集到的16个实例组成的《疫情中的善人善举》、《关于善良的名人名言》和短剧《善良归家》剧本。实时优质高效,引导学生学会用一颗向善的心看待纷繁复杂的生活,做一个平凡善良而美好的人。
2.2线上教学激励机制
为保证疫情防控期间的教学进度和教学质量,引导教师严谨务实地开展线上教学、提高学生学习效果,学院建立线上教学激励机制,开展优秀线上教学评比活动。
优秀线上教学评比活动依据移动平台数据和每周一次的学生信息反馈,注重对教师日常线上教学过程考量。教师不用单独准备资料,自愿选用移动平台。评比内容经过教学委员会三次讨论后确定,3月9日由工会委员会发布给教师。
(1)学习任务单(权重15%)

(2)教学资源(权重30%)

(3)教学活动(权重30%)

(4)学生信息反馈调查(权重25%)
通过每周学生信息反馈会收集、汇总,并在线上教学结束前组织一次学生满意度测评,综合评定。
优秀线上教学评比活动设一等奖3名、二等奖6名、三等奖9名。获奖教师将颁发荣誉证书和奖品,作为教学单项奖记入教师个人业务档案。
3.师生信息反馈情况
教育教学质量监控处面向我院有线上教学授课任务的180名教师发放了调查问卷,共计回收174份,回收率96.7%。问卷显示我院教师采用线上教学方式排在前三位的分别是:答疑辅导占比90.23%、提供学习资源占比89.08%、讨论占比88.51%。调查结果显示,教师们认为影响线上教学质量的突出问题,排在前五位的依次为学生、网络、师生互动、实践教学、资源。
学生:个别学生自控能力差、积极性不高、自主性不够,尽管老师耐心叮嘱,依然不能按时完成学习任务。
网络:网络稳定性,网络通畅性,网络设备、网络质量、网络环境和服务器容量、软件服务商服务器的稳定性和计算能力,教师端硬件适配性等都有待提高。
师生互动:沟通的及时性,教师不了解学生学习的即时状态,对学生状态的了解不够直观,不能有效监控学生听课状态,不能够及时关注到每个学生的学习情况,无法直接判断学生的学习效果。
实践教学:实训类课程无法实训,缺少实际设备使用与操作,没有实践机会,学生不可控,实操性课程动手操作有困难,建议上机操作课程延至开学后再上,学生过半数没有电脑。
资源:专业课资源少。
教育教学质量监控处对本周参加线上学习的2881名学生发放调查问卷,共计收回2783份,回收率96.6%。问卷显示我院学生喜爱的线上教学资源种类排在前五位的依次为:图片占比79.48%;视频占比64.75%;PPT占比53.97%;音频占比43.66%;文档占比25.8%。学生对教师线上辅导答疑与互动交流方面的满意度为99.1%,对自己学习效果满意度98.31%。
95%以上的学生对线上教学给予肯定:“我觉得已经非常好了”、“没有意见,老师们都很好,很满意”、“比较刚开始网课时候要满意得多”、“希望多上网课”、“没有建议,都很满意,老师们都很辛苦!”、“没有建议,老师们讲解的都非常详细”。
8名学生期盼返校。“希望快点开学吧”、“赶紧开学”、“尽早开学吧”、“线上教学方便,但是学习效果还是不如在课堂上的学习通透”、“没啥建议,希望快点开学”。
166名学生提出了138条建议,对线上教学寄予了更多的期待。这些建议按数量依次为:作业任务29条、教学方式20条、网络及平台18条、教学资源17条、教学活动19条(互动8、签到7、测试4)、课程评价5条。
关于学习任务,有的学生感觉任务加在一起较多,希望每天安排的内容少点,希望作业少点;关于教学方式,有的学生希望最好是视频教学,希望是直播;关于教学活动,有的希望互动多点,有的希望测试多点,有的希望测试和签到时间长点,有的希望一门课程每周签到时间最好固定;关于网络和平台,期盼不卡;关于教学资源,有学生建议视频多一些,有的建议视频少一些,还有的希望视频短点,如果超过6分钟最好允许拖动;关于课程评价,有的学生希望教师加经验值尽量公正。除此之外,还有对一些具体课程的提出希望。
教育教学质量监控处第一时间将信息反馈落实给相关系部及有关教师,供教师不断优化和提升线上教学质量。也提醒教师客观分析学生建议、合理改进,如教学资源,有的学生希望视频资源多一些,有的学生希望视频资源少一些,正所谓“众口难调”。希望师生们能根据不同课程特点,逐渐找到线上教与学的最佳契合点。
4.本周线上教学总结
上周是我院全面线上教学的第一周,师生都面临很多不适,运行中发现问题也较多。针对师生提出的网络卡顿、教学资源、线上教学教法、签到等焦点问题,李兵副院长通过教学工作委员会亲自部署落实,教务处出台了“关于线上教学的建议和要求”,对第一周线上教学集中出现的问题提出解决策略。本周运行情况显示效果明显。
4.5问题处理与改进
4.5.1关于网络卡顿、移动平台
上周问题:第一周对网络卡顿和平台,反馈了82条建议。
落实处理:网络卡顿,尤其是3月2日全国大、中、小学生集中线上学习,网络延时、卡顿现象严重。学院一方面引导教师清楚线上教学不需要按课表对应进行,是以周为单位来实施,鼓励教师尽量规避网络繁忙和拥堵的时段来进行线上教学。另一方面,由于99%的教师选用的是蓝墨云班课,学院第一时间将学生意见反馈给蓝墨,蓝墨表示卡的问题,争取一周内让师生满意。
改进结果:本周学生反馈建议138条中,只有18名学生对网络卡顿和平台软件提出希望。对比数据表明:各方面调整改进有效。
4.5.2关于教学方式
上周问题:第一周对线上教学方式,提了52条建议,更多学生希望能直播。
落实处理:教务处要求中说明我院线上教学,以学生下载教学资源后自主学习为主,实现随时、随机学习,教师的轻直播只能作为辅助手段,不鼓励教师直播,因为学生的网络条件和学情问题,担心直播达不到预期的学习效果。
初次实行大规模的线上教学,教师没有更多的线上教学经验,在教学实施中,学院要求教师要重点关注学生的学情,掌握学生的学习状态,结合学情开展教学,以周为单位考核,督促学生完成学习内容。要求教师在授课过程中,要掌握好下发学习任务、上传教学资源、开展互动答疑、考勤督促学生学习的节奏,保证学生学习的随时性、随机性,学生随时学习、教师随时答疑,更好地提高教学时效。
平台上一旦出现个别学生学习预警,要求任课教师协同班导师即刻解决处理,如有困难,向所在系部反应进一步处理。
改进结果:本周学生信息反馈中,只有20名学生对线上教学方式提出反馈建议。对比数据表明:教师调整改进有效,学生对线上学习也逐渐适应。
4.5.3关于学习资源
上周问题:教师希望对教学资源选用和发布时间能有更为明确的、统一的要求。学生对教师的教学资源有更多的期待。
落实处理:教务处对教师使用的教学资源提出明确要求。
资源的优质性。要求教师上传的资源一定是便于学生自主学习的优质资源,尤其是主要教学资源,不能是简单的课上用的PPT或者是文字、教材的照片等;有些课程资源平时积累不多,可录成微课作为资源上传。
资源的有效性。教学资源不是以个数来衡量质量的,教师要注重上传资源的有效性。上传的资源必须是为知识点服务的。上传的学习资源要分类,要以本课程的知识点,以一条主线资源作为学生的主要学习资源,其他资源作为辅助资源,让学生分清主次。
资源上传的时间。教师上传教学资源要注意及时性和分批次进行,不能不分时间段的一次性上传,不利于学生学习和消化。一般常规课在周末上传,项目课要分段上传。
改进结果:本周教师发布的教学资源更便于学生自主学习、实用性增强。
4.5.4关于考勤
上周问题:第一周有1名学生出现考勤预警
落实处理:签到是促进和督促学生学习的有效有段之一,教师要按规定要求组织学生教学签到。但不需要必须按照课表时间签到。
对第一周出现考勤预警的学生,任课教师与学生及时联系,确认该同学因为网络延迟原因,在集中签到时间不能及时签到,但是教学资源能浏览,能够完成学习任务。
改进结果:师生经过进一步沟通,本周该名同学能够正常参加签到,考勤预警已经解除。本周学院没有出现考勤预警和挂科预警。